+94 11 349 7588/ +94 77 791 4857
info@cgcedu.lk
Home
About us
About CGC
What we offer
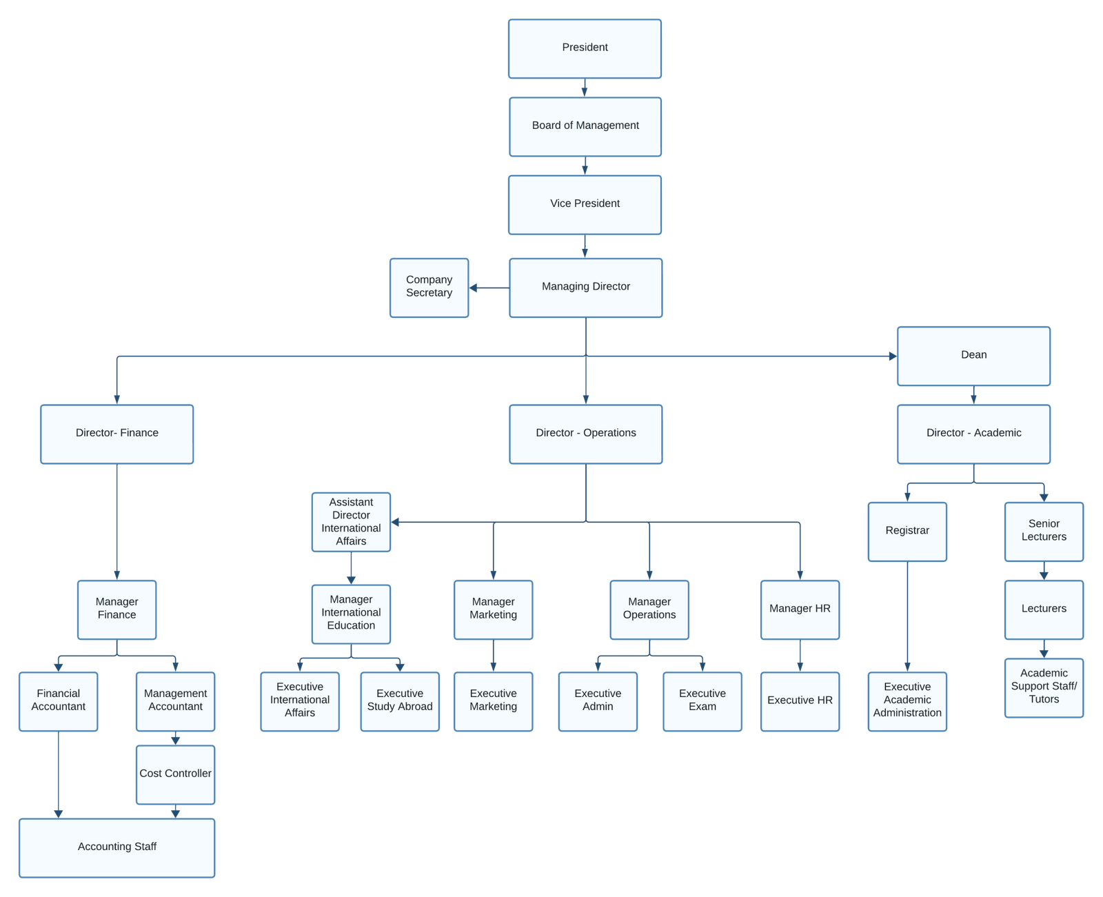
Partners
Organization
How to Apply
Programmes
Professional Qualification
CMA
CAT
Certificate Level
Operational Level
Managirial Level
Academic Qualification
OSSD
Maths
Science
Business Studies
IT
ABE Qulification
Business Start Up (Level 03)
Higher Diploma in Business Management (Level 04 & 05)
Higher Diploma in Business Management & HR (Level 04 & 05)
Higher Diploma in Business Management & Marketing (Level 04 & 05)
Diploma Level Qualification
Diploma in Digital Marketing
Diploma in Event Management
Diploma in Human Resource Management
Diploma in Professional English
Diploma in Artificial Intelligence
Postgraduate Qualification
Strategic Marketing
Human Resource Management
Accounting and Finance
Business Strategy
Project Management
Fashion Craft & Entrepreneurship
Training & Development
Global Scholars
United Kingdom
Canada
Australia
New Zealand
USA
Ireland
CGC SET Talk
Testimonials
Videos
Photos
Contact Us
LMS
Home
Organization
Organization
© 2026, Colombo Graduate Campus. All Rights Reserved.